本人自己在用的,效果还可以
首先这里开启
![图片[1]-WP Super Cache(超级缓存)配置使用-苏晨博客](https://demo.scbkw.com/wp-content/uploads/2025/08/20250821103046399-image.webp)
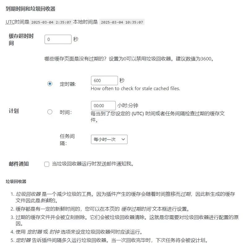
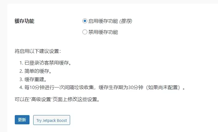
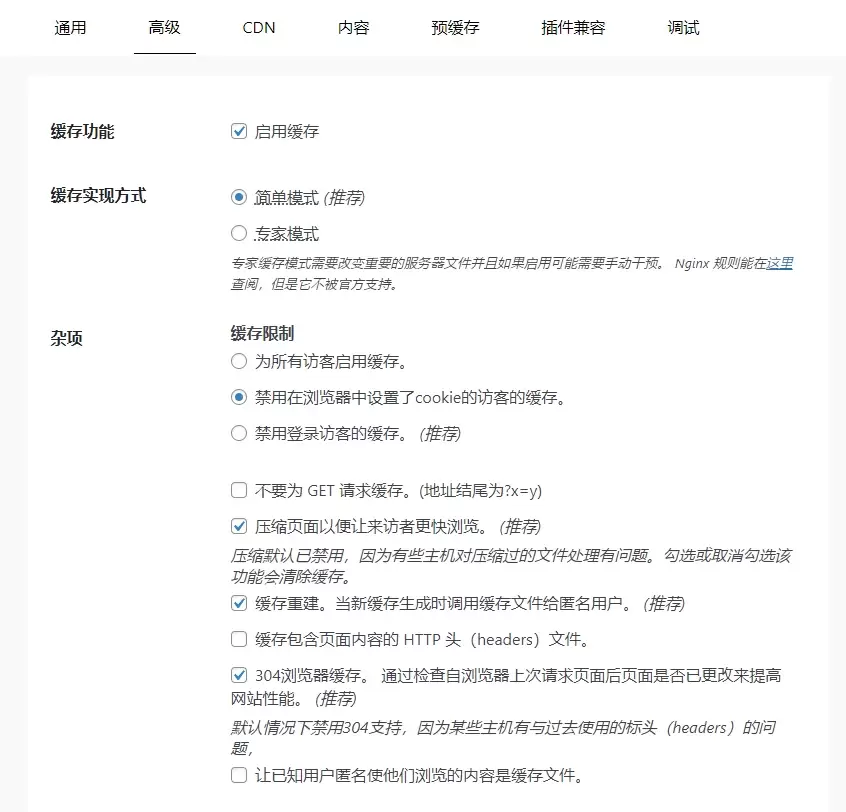
接着开始配置
![图片[2]-WP Super Cache(超级缓存)配置使用-苏晨博客](https://demo.scbkw.com/wp-content/uploads/2025/08/20250821103056643-image.webp)
![图片[3]-WP Super Cache(超级缓存)配置使用-苏晨博客](https://demo.scbkw.com/wp-content/uploads/2025/08/20250821103108552-image.webp)
![图片[4]-WP Super Cache(超级缓存)配置使用-苏晨博客](https://demo.scbkw.com/wp-content/uploads/2025/08/20250821103115134-image.webp)
URL字符串被拒绝设置内容
wp-.*\.php
index\.php
admin-ajax\.php
wp-json.php
/zibpay
/oauth
/user-sign
/return
© 版权声明
文章版权归作者所有,未经允许请勿转载。
THE END

本人自己在用的,效果还可以
首先这里开启
![图片[1]-WP Super Cache(超级缓存)配置使用-苏晨博客](https://demo.scbkw.com/wp-content/uploads/2025/08/20250821103046399-image.webp)
接着开始配置
![图片[2]-WP Super Cache(超级缓存)配置使用-苏晨博客](https://demo.scbkw.com/wp-content/uploads/2025/08/20250821103056643-image.webp)
![图片[3]-WP Super Cache(超级缓存)配置使用-苏晨博客](https://demo.scbkw.com/wp-content/uploads/2025/08/20250821103108552-image.webp)
![图片[4]-WP Super Cache(超级缓存)配置使用-苏晨博客](https://demo.scbkw.com/wp-content/uploads/2025/08/20250821103115134-image.webp)
wp-.*\.php
index\.php
admin-ajax\.php
wp-json.php
/zibpay
/oauth
/user-sign
/return
- 最新
- 最热
只看作者